Neural Transmitter Crossword

Ever tried your hand at a crossword puzzle and found yourself stuck on a clue related to neural transmitters? Don’t worry, you’re not alone! Many crossword enthusiasts face the same challenge when it comes to deciphering these brain-related terms.

Neural transmitters are essential chemicals that help transmit signals between neurons in the brain. Understanding these concepts can be tricky, but with a little practice and the right resources, you can become a pro at solving neural transmitter crossword clues in no time!

neural transmitter crossword

neural transmitter crossword

Cracking the Code on Neural Transmitter Crossword Clues

When tackling a neural transmitter crossword clue, it’s helpful to know the names of common neurotransmitters like dopamine, serotonin, and acetylcholine. These chemicals play vital roles in regulating mood, behavior, and cognitive functions, making them popular choices for puzzle creators.

Another tip is to familiarize yourself with terms related to neural transmission, such as synapse, receptor, and neurotransmission. Having a basic understanding of these terms can give you valuable insights when solving crossword puzzles that delve into the world of neuroscience.

Don’t be afraid to consult online resources or crossword puzzle dictionaries if you get stuck on a particularly challenging clue. These tools can provide hints, explanations, and definitions that may help you unlock the mystery of neural transmitter-related puzzles.

So, the next time you encounter a neural transmitter crossword clue, remember to stay calm, think logically, and use your knowledge of brain chemistry to guide you towards the right answer. With a bit of practice and determination, you’ll be acing those brainy puzzles in no time!

The Man Who Controls Computers With His Mind The New York Times

The Man Who Controls Computers With His Mind The New York Times

2 Synapses P 42 Module 1 2 The Concept Of The Synapse I N The Late 1800s Ram n Y Cajal Studocu

2 Synapses P 42 Module 1 2 The Concept Of The Synapse I N The Late 1800s Ram n Y Cajal Studocu

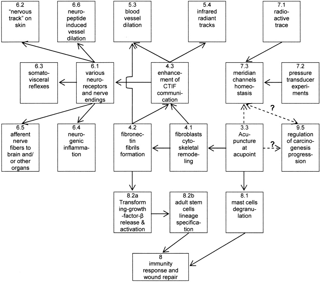
Plausible Biomedical Consequences Of Acupuncture Applied At Sites Characteristic Of Acupoints In The Connective Tissue Interstitial Fluid System IntechOpen

Plausible Biomedical Consequences Of Acupuncture Applied At Sites Characteristic Of Acupoints In The Connective Tissue Interstitial Fluid System IntechOpen

IGNITORS FEST 2K24 SRKIT

IGNITORS FEST 2K24 SRKIT

Anatomy And Physiology Chapter 10 15 Answersheets CHAPTER 10 NERVOUS SYSTEM Make A Connection Studocu

Anatomy And Physiology Chapter 10 15 Answersheets CHAPTER 10 NERVOUS SYSTEM Make A Connection Studocu